分享到:
汽车用品招商,汽车招商,汽车配件招商,摩托车招商,摩托车配件招商,车辆行业招商网,驰誉网
 手机扫描 智能上传 发布 查看 采购   全天候 全方位给力企业产品展示 招商 营销 推广
产品库  |  企业库  |  4S店大全  |  关于我们  |  在线留言

客服热线:18998756710

官方微信

青岛车氏汽车零部件有限公司
本位招商
合肥普悦汽保设备有限公司
福建海西汽车有限公司

  • 首页
  • 资讯
  • 摩托车配件资讯
  • 产品资讯
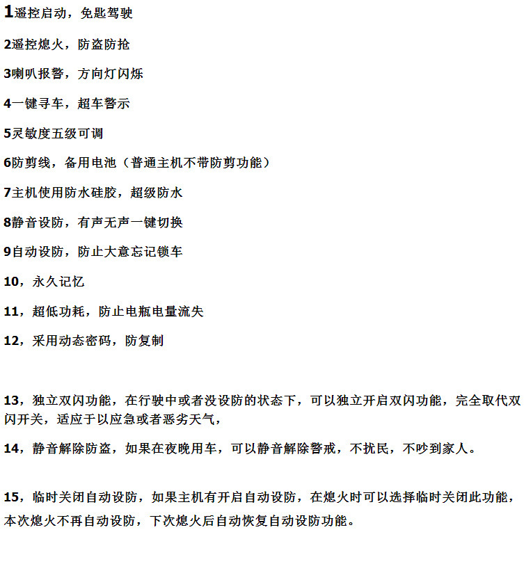
  • 防水摩托车自行车防盗报警器 双色遥控器
    发布日期:2016-06-01  发布者:会员  PV:2068  字体:


    undefined
     

    undefined
     

    IMG_23
     

    undefined

     

     交流摩托车安装说明图:
     

    undefined

     

     直流摩托车安装说明图:

    01
    免费发布招商代理信息      返回首页  

    【免责声明】上述资讯在于传递更多信息,不代表本网对其观点赞同和内容的真实性负责,仅供读者参考。凡注明驰誉车辆招商网的作品,为本网版权或有使用权,欢迎转载,需注明出处。凡署名作者的版权归原作者或出版者所有。本网部分信息由会员发布或来自互联网,如不慎触及您的权益,请联系我们尽快删除。

    全网出击 广泛渗透

    互联网+移动互联网,招商、营销、推广、无处不在!

    强大实用功能

    便捷二维码、一键拨号、一键分享、快速互动,紧抓商机…

    微信无缝对接

    打通微信平台,紧密链接,全方位开拓市场,提高产品知名度…

    入驻驰誉 贴近客户

    主动出击展示产品,让采购军团深度了解,提高品牌核心影响力!

     
    优秀企业展示产品、发布新品、树立品牌的大展厅—网上永不落幕的大展会!
    关于我们  |  联系方式  |  入驻驰誉  |  在线留言  |  使用说明  |  协议条款  |  法律声明  |  友情链接
    任何单位及个人不得发布欺骗性产品信息 电信与信息服务业务许可:粤ICP备15097948号-1
    版权所有:驰誉车辆招商网【WWW.66988.TV】CopyRight 2015-2022
    驰誉车辆招商网只提供交易平台,对具体交易过程不参与也不承担任何责任。望供求双方谨慎交易。